การขออนุญาตเข้าทำการสำรวจ การศึกษาวิจัย (EIA)
การขออนุญาตเข้าทำการสำรวจ การศึกษาวิจัย หรือการทดลองทางวิชาการในพื้นที่ป่าอนุรักษ์
กรณี โครงการจัดทำรายงานการประเมินผลกระทบสิ่งแวดล้อม
การยื่นคำขอ
ผู้ประสงค์จะขออนุญาตเข้าไปศึกษาหรือวิจัยทางวิชาการในพื้นที่ป่าอนุรักษ์ ที่อยู่ในความรับผิดชอบ กำกับ ดูแลของกรมอุทยานแห่งชาติ สัตว์ป่า และพันธุ์พืช ให้ยื่นคำขออนุญาตและเอกสารประกอบตามแบบฟอร์มที่กำหนด โดยสามารถดาวน์โหลดเอกสารตามประเภทคำขอด้านล่าง ดังนี้
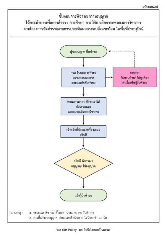
ขั้นตอนการพิจารณาการอนุญาตให้กระทำการเพื่อการสำรวจ การศึกษา การวิจัย หรือการทดลองทางวิชาการ
ตามโครงการจัดทำรายงานการประเมินผลกระทบสิ่งแวดล้อม ในพื้นที่ป่าอนุรักษ์

กฎหมายและระเบียบที่เกี่ยวข้อง
กฎหมายลำดับรอง พ.ร.บ.อุทยานแห่งชาติ พ.ศ. 2562
กฎหมายลำดับรอง พ.ร.บ.บัญญัติสงวนและคุ้มครองสัตว์ป่า พ.ศ. 2562